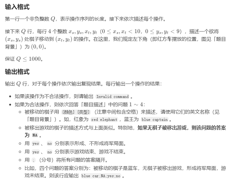
Problem1753--鸭棋

1753: 鸭棋

[Creator : ]
Time Limit : 1.000 sec  Memory Limit : 256 MiB

Description

题目背景

鸭棋是一种风靡鸭子界的棋类游戏。事实上,它与中国象棋有一些相似之处,但规则不尽相同。在这里,我们将为你介绍鸭棋的规则。

同时,我们下发了一个模拟鸭棋规则的玩具,你可以结合这个玩具理解题目(也可以在 AK 后与你的队友进行对弈)。详情请见「玩具使用说明」。

鸭棋在一个 10×910 行 9 列)的网格棋盘上进行,网格上的每个格点都可以有棋子停留。对弈双方一方执红(red)棋、另一方执蓝(blue)棋,双方轮流执行操作,轮到一位玩家操作时,他必须选择一枚自己的棋子,并按照规则进行一步移动。

鸭棋发明者鸭子德规定一局鸭棋由红方执先手,并设计了初始棋盘布局如下:





Sample Input Copy

18
0 0 7 0
9 0 8 0
0 1 1 3
0 2 2 0
0 3 1 2
0 4 0 3
9 4 8 4
3 2 2 3
7 0 4 2
7 0 5 3
9 2 7 4
2 0 4 3
9 1 8 3
4 3 6 6
7 4 9 2
8 4 9 4
6 6 9 4
9 8 8 8

Sample Output Copy

Invalid command
Invalid command
Invalid command
Invalid command
red guard;NA;no;no
Invalid command
blue captain;NA;no;no
red soldier;NA;no;no
Invalid command
Invalid command
blue elephant;NA;no;no
red duck;NA;no;no
blue horse;NA;no;no
red duck;blue soldier;no;no
Invalid command
blue captain;NA;yes;no
red duck;blue captain;no;yes
Invalid command

Source/Category

THUPC